找回密码
 立即注册

QQ登录

只需一步,快速开始

搜索

金融监管再“亮剑”,5家银行合计罚没超2.15亿!

金融帮 2025-11-2 18:36 639人围观 执法动态

# 执法动态
前言:监管亮剑,同日罚没逾两亿!5家银行领罚单,警示金融合规无小事。昨日(10月31日),国家金融监督管理总局重磅出手,一次性公布包括:中国银行、农业银行、民生银行、平安银行、浦发银行四家银行机构的5张罚单 ...

金融监管再“亮剑”,5家银行合计罚没超2.15亿!

前言:监管亮剑,同日罚没逾两亿!5家银行领罚单,警示金融合规无小事。

昨日(10月31日),国家金融监督管理总局重磅出手,一次性公布包括:中国银行、农业银行、民生银行、平安银行、浦发银行四家银行机构的5张罚单,合计被罚没约2.15余亿元

本次处罚精准指向公司治理、信贷管理、互联网贷款等四大关键领域,一场深度合规风暴正在席卷银行业,释放出从严监管的强烈信号。具体来看:

01中国银行:公司治理屡罚,顶层设计存隐忧

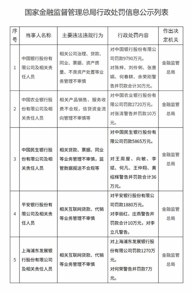
中国银行股份有限公司因相关公司治理、贷款、同业、票据、资产质量、不良资产处置等业务管理不审慎, 罚款9790万元。 对5名直接责任人警告并罚款合计30万元。
此次因公司治理、贷款、同业等多领域管理不审慎被重罚,并非偶然。历史数据显示,该行近三年因类似问题已多次遭监管点名

例如,今年初,其多家地方分行就曾因贷款审查不严、信贷资金被挪用等问题受到百万级罚款。此次总局层面直指总行“公司治理”问题,意味着监管认定其风险根源在于顶层设计与内控文化的系统性缺失。屡罚不改,反映出深层治理机制改革的紧迫性,已非简单业务合规问题。

02农业银行:资金流向管控失守,传统业务风险

农业银行股份有限公司因相关产品销售、服务收费不合规,信贷资金流向管理不审慎等,罚款2720万元。 对1名责任人警告并罚款10万元。

农业银行此次因产品销售不合规、信贷资金流向管理不审慎受罚,实则暴露出其传统信贷业务在风险穿透管理上的短板。

值得注意的是,此类问题在其各地分行层面早已频频亮起红灯,仅下半年以来,其东南某分行因个人经营贷违规流入房地产市场被罚,华北某分行因信用卡资金管控不力而受处罚。

这些分行的“小罚单”与总行此次的“大罚单”相互印证,表明其资金流向监控漏洞非局部问题,而是贯穿总分行体系的系统性风控弱项

03民生银行:同业票据痼疾未除,数据造假挑战监管底线

中国民生银行股份有限公司因相关贷款、票据、同业等业务管理不审慎,监管数据报送不合规等,罚款5865万元。对6名直接责任人警告并罚款合计36万元。

民生银行因贷款、票据、同业业务管理不审慎及数据报送不合规被罚,可谓“旧疾新伤”一并显现。回溯其处罚记录,同业和票据业务一直是其违规高发区。

此次再度因此受重罚,说明过往整改并未触及根本。更为严重的是“监管数据报送不合规”,这直接挑战了监管的耳目和权威。在“智慧监管”时代,数据真实性是生命线,任何对数据的粉饰或拖延,都已触及监管底线,此次重罚意在彻底扭转其侥幸心理。

04平安银行与浦发银行:互联网贷款“旧瓶新酒”

平安银行股份有限公司因相关互联网贷款、代销等业务管理不审慎,罚款1880万元。 对2名直接责任人警告并罚款合计10万元,对1名责任人警告。

上海浦东发展银行股份有限公司因相关互联网贷款、代销等业务管理不审慎,罚款1270万元。对1名责任人警告并罚款7万元。

平安银行与浦发银行均因互联网贷款业务受罚,颇具象征意义。这两家均以零售金融见长的银行,在过去几年依托互联网平台实现了信贷规模的快速扩张。

然而,高速增长背后是风控的“悬空”。平安银行此前已因互联网贷款贷前调查、贷中审查不审慎等问题被监管约谈,此次再罚,说明老问题在新阶段以更复杂的形式出现。

监管的连续出手,宣告了依靠外部渠道“粗放获客、弱化风控”的互联网贷款模式已彻底终结,金融业务的本质回归银行主体风险责任已成定局。这清晰地表明,在金融科技快速发展的背景下,新兴互联网业务的合规性是监管紧盯不放的新焦点。

综合来看,本次处罚覆盖了从传统存贷业务到创新互联网业务的全链条,显示出穿透式、全覆盖的监管思路。

05信号解读:年末重罚,意在长远

此次在10月末集中公布大额罚单,绝非偶然。其背后释放的监管信号强烈而清晰。严监管常态化,无禁区、零容忍。无论国有大行还是股份制银行,只要触及合规红线,都将受到严厉处罚。试图通过业务创新规避监管的空间已被大幅压缩。

风险防范精准化,紧盯资金流向与消费者权益。 “信贷资金流向”与“销售合规”被反复提及,意味着监管的核心目标始终是确保金融资源服务实体经济本质,并切实保护金融消费者。

银行转型迫在眉睫,合规是生存之本。依赖规模扩张的粗放模式已走到尽头,构建稳健审慎的风险内控文化,实现高质量发展,是银行在新时代下的唯一选择。

结语:农业银行的“双份”罚单,犹如一记警钟,敲给所有市场参与者。它表明金融监管的“牙齿”更为锋利,视角更为敏锐。对于银行业而言,唯有将合规意识融入血液,将风险管控贯穿始终,方能穿越周期,行稳致远。监管的达摩克利斯之剑高悬,合规才是最强的免疫力。

附:国家金融监督管理总局行政处罚信息公示列表


金融监管再“亮剑”,5家银行合计罚没超2.15亿!

声明:罚单信息来源国家金融监督管理总局,内容综合作者自己的看法创作,本账号主体为自媒体,非新闻机构,个人观点,仅供参考。

精彩评论0
我有话说......
相关推荐